Product Summary
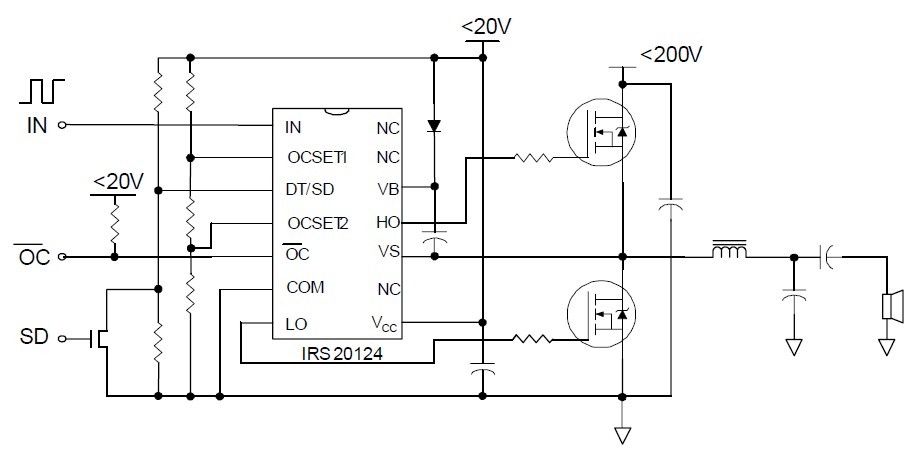
The IRS20124STRPBF is a high voltage, high speed power MOSFET driver with internal dead-time and shutdown functions specially designed for Class D audio amplifier applications. The internal dead time generation block provides accurate gate switch timing and enables tight dead-time settings for better THD performances. The IRS20124STRPBF is designed for immunity from external disturbances such as VCC perturbation and incoming switching noise on the DT pin.
Parametrics
IRS20124STRPBF absolute maximum ratings: (1)VB High side floating supply voltage: min=-0.3 V, max=220 V; (2)Vs High side floating supply voltage: min=VB-20 V, max=VB+0.3 V; (3)VHO High side floating output voltage: min=Vs-0.3 V, max=VB+0.3 V; (4)VCC Low side fixed supply voltage: min=-0.3 V, max=20 V; (5)VLO Low side output voltage: min=-0.3 V, max=Vcc+0.3 V; (6)VIN Input voltage: min=-0.3 V, max=Vcc+0.3 V; (7)VOC OC pin input voltage: min=-0.3 V, max=Vcc+0.3 V; (8)VOCSET1 OCSET1 pin input voltage: min=-0.3 V, max=Vcc+0.3 V; (9)VOCSET2 OCSET2 pin input voltage: min=-0.3 V, max=Vcc+0.3 V.
Features
IRS20124STRPBF features: (1)200V high voltage ratings deliver up to 1000W output power in Class D audio amplifier applications; (2)Integrated dead-time generation and bi-directional over current sensing simplify design; (3)Programmable compensated preset dead-time for improved THD performances over temperature; (4)High noise immunity; (5)Shutdown function protects devices from overload conditions; (6)Operates up to 1MHz; (7)3.3V/5V logic compatible input.
Diagrams

| Image | Part No | Mfg | Description | ![]() |
Pricing (USD) |
Quantity | ||||||||||||
|---|---|---|---|---|---|---|---|---|---|---|---|---|---|---|---|---|---|---|
![]() |
![]() IRS20124STRPBF |
![]() International Rectifier |
![]() Power Driver ICs Dig Aud Drvr w/Deadtime & Prot |
![]() Data Sheet |
![]()
|
|
||||||||||||
| Image | Part No | Mfg | Description | ![]() |
Pricing (USD) |
Quantity | ||||||||||||
![]() |
![]() IRS2001(S)PbF |
![]() Other |
![]() |
![]() Data Sheet |
![]() Negotiable |
|
||||||||||||
![]() |
![]() IRS2001MPBF |
![]() International Rectifier |
![]() Power Driver ICs |
![]() Data Sheet |
![]()
|
|
||||||||||||
![]() |
![]() IRS2001MTRPBF |
![]() International Rectifier |
![]() Power Driver ICs Hi&Lw Sd Drvr |
![]() Data Sheet |
![]()
|
|
||||||||||||
![]() |
![]() IRS2001PBF |
![]() International Rectifier |
![]() Power Driver ICs Hi&Lw Sd Drvr |
![]() Data Sheet |
![]()
|
|
||||||||||||
![]() |
![]() IRS2001SPBF |
![]() International Rectifier |
![]() Power Driver ICs |
![]() Data Sheet |
![]()
|
|
||||||||||||
![]() |
![]() IRS2001STRPBF |
![]() International Rectifier |
![]() Power Driver ICs Hi&Lw Sd Drvr |
![]() Data Sheet |
![]()
|
|
||||||||||||
(China (Mainland))










