Product Summary
The OP07EJ is an ultralow offset voltage operational amplifer. It has very low input offset voltage which is obtained by trimming at the wafer stage. These low offset voltages generally eliminate any need for external nulling. The device also features low input bias current and high open-loop gain. The low offsets and high open-loop gain make the device particularly useful for high-gain instrumentation applications.
Parametrics
OP07EJ absolute maximum ratings: (1)supply voltage: ±22V; (2)differential input voltage: ±30V; (3)input voltage: ±22V; (4)storage temperature range: -65 to 150℃; (5)operating temperature range: -55 to 125℃; (6)lead temperature (soldering, 60sec): 300℃; (7)junction temperature, Tj: 150℃.
Features
OP07EJ features: (1)low Vos: 25μA max; (2)low Vos drift: 0.6μV/℃; (3)ultra-stable vs time: 1.0μV/month max; (4)low noise: 0.6μVp-p max; (5)wide input voltage range: ±14V; (6)wide supply voltage range: ±3V to ±18V; (7)fits 725, 108A/308A, 741, AD510 sockets; (8)125℃ temperature tested dice.
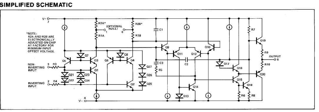
Diagrams

| Image | Part No | Mfg | Description | ![]() |
Pricing (USD) |
Quantity | ||||
|---|---|---|---|---|---|---|---|---|---|---|
![]() |
![]() OP07EJ |
![]() Maxim Integrated Products |
![]() Operational Amplifiers - Op Amps |
![]() Data Sheet |
![]() Negotiable |
|
||||
![]() |
![]() OP07EJ8 |
![]() Linear Technology |
![]() IC OPAMP PREC 8-CDIP |
![]() Data Sheet |
![]() Negotiable |
|
||||
(China (Mainland))









