Product Summary
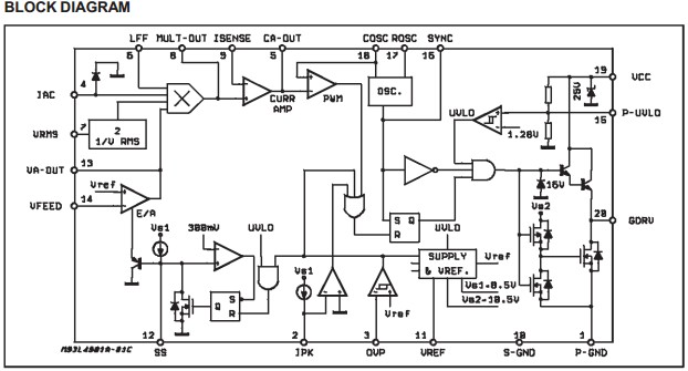
The L4981AD013TR is a power factor corrector. The L4981AD013TR provides the necessary features to achieve a very high power factor up to 0.99. Realized in BCD 60II technology this power factor corrector (PFC) pre-regulator contains all the control functions for designing a high efficiency-mode power supply with sinusoidal line current consumption. The L4981AD013TR can be easily used in systems with mains voltages between 85V to 265V without any line switch. This new PFC offers the possibility to work at fixed frequency (L4981A) modulated frequency (L4981B) optimizing the size of the input filter; both the operating frequency modes working with an average current mode PWM controller, maintaining sinusoidal line current without slope compensation.
Parametrics
L4981AD013TR absolute maximum ratings:(1)Gate driv. output voltage t = 0.1μs: -1 V; (2)Error Amplifier Voltage: -0.3 to 8.5 V; (3)AC Input Current: 5 mA; (4)Voltages at pin 8, 9: -0.5 to 7 V; (5)Input Sink Current: 15 mA; (6)Operating Ambient Temperature: -40 to 125°C; (7)StorageTemperature: -55 to 150°C.
Features
L4981AD013TR features: (1)control boost PWM up to 0.99P.F;(2)limitline current distortion to < 5%; (3)universal input mains; (4)feed forward line and load regulation; (5)average current mode PWM for; (6)minimum noise sensitivity; (7)high current bipolar and DMOS totem pole output; (8)low start-up current(0.3mA TYP.); (9)under voltage lockout with hysteresis and programmable turn on threshold; (10)overvoltage, overcurrent protection; (11)precise 2% on chip refrence externally available.
Diagrams

| Image | Part No | Mfg | Description | ![]() |
Pricing (USD) |
Quantity | ||||||||||||
|---|---|---|---|---|---|---|---|---|---|---|---|---|---|---|---|---|---|---|
![]() |
![]() L4981AD013TR |
![]() STMicroelectronics |
![]() Power Factor Correction ICs Very High Power |
![]() Data Sheet |
![]()
|
|
||||||||||||
| Image | Part No | Mfg | Description | ![]() |
Pricing (USD) |
Quantity | ||||||||||||
![]() |
![]() L4981A |
![]() STMicroelectronics |
![]() Power Factor Correction ICs Very High Power |
![]() Data Sheet |
![]()
|
|
||||||||||||
![]() |
![]() L4981AD |
![]() STMicroelectronics |
![]() Power Factor Correction ICs Very High Power |
![]() Data Sheet |
![]()
|
|
||||||||||||
![]() |
![]() L4981AD013TR |
![]() STMicroelectronics |
![]() Power Factor Correction ICs Very High Power |
![]() Data Sheet |
![]()
|
|
||||||||||||
![]() |
![]() L4981BD013TR |
![]() STMicroelectronics |
![]() Power Factor Correction ICs Very High Power |
![]() Data Sheet |
![]()
|
|
||||||||||||
![]() |
![]() L4987 |
![]() Other |
![]() |
![]() Data Sheet |
![]() Negotiable |
|
||||||||||||
![]() |
![]() L4987CPT120 |
![]() |
![]() IC REG LDO 12V .2A P-PAK |
![]() Data Sheet |
![]() Negotiable |
|
||||||||||||
(China (Mainland))











