Product Summary
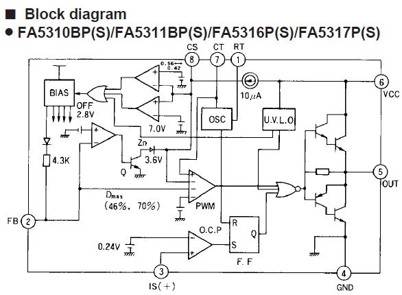
The FA5311B is a Bipolar IC for switching power supply control that can drive a power MOSFET. The IC FA5311B contains many functions in a small 8-pin package. With these ICs, a high-performance and compact power supply can be created because not many external discrete components are needed.
Parametrics
FA5311B absolute maximum ratings: (1)Supply voltage, VCC: 31 V; (2)Output current, IO: ±1.5 A; (3)Feedback terminal input voltage, VFB: 4 V; (4)Overcurrent detection terminal input voltage, VIS: –0.3 to +4 V; (5)CS terminal input current, ICS: 2 mA; (6)Total power dissipation, Pd: 800mW; (7)Operating temperature, Topr: –30 to +85℃; (8)Junction temperature, Tj: 125℃; (9)Storage temperature, Tstg: –40 to +150℃.
Features
FA5311B features: (1)Drive circuit for connecting a power MOSFET; (2)Wide operating frequency range (5 to 600kHz); (3)Pulse-by-pulse overcurrent limiting function; (4)Overload cutoff function (Latch or non-protection mode selectable); (5)Output ON/OFF control function by external signal; (6)Overvoltage cutoff function in latch mode; (7)Undervoltage malfunction prevention function; (8)Low standby current (90mA typical); (9)Exclusive choices by circuits; (10)8-pin package (DIP/SOP).
Diagrams

![]() |
![]() FA5301BN |
![]() Other |
![]() |
![]() Data Sheet |
![]() Negotiable |
|
||||||
![]() |
![]() FA53SA50 |
![]() Vishay Semiconductors |
![]() MOSFET N-Chan 500V 53 Amp |
![]() Data Sheet |
![]() Negotiable |
|
||||||
![]() |
![]() FA5364X |
![]() |
![]() LED ORANGE CLEAR 5MM HI BRIGHT |
![]() Data Sheet |
![]()
|
|
||||||
![]() |
![]() FA5365S |
![]() |
![]() LED ORANGE CLEAR 5MM HI BRIGHT |
![]() Data Sheet |
![]()
|
|
||||||
![]() |
![]() FA5332P |
![]() Other |
![]() |
![]() Data Sheet |
![]() Negotiable |
|
||||||
![]() |
![]() FA5332M |
![]() Other |
![]() |
![]() Data Sheet |
![]() Negotiable |
|
||||||
(China (Mainland))








